
微信搜索公众号【苏州本地生活】关注后在对话框回复:
【景区预约】:园林、古镇等景区预约入口
【医保】:医保余额查询、家庭共济申请等
【公积金】:公积金贷款、提取、还款申请指南
【赏花】:苏州春季赏花推荐(梅花、樱花、桃花等)
【落户】:目前落户苏州(积分、人才引进、投靠)申请指南
【社区】:苏州各大社区联系方式
【积分】:2023年积分落户、入学、入医申请指南,测一测自己有多少积分
【学区】苏州各区域学区查询
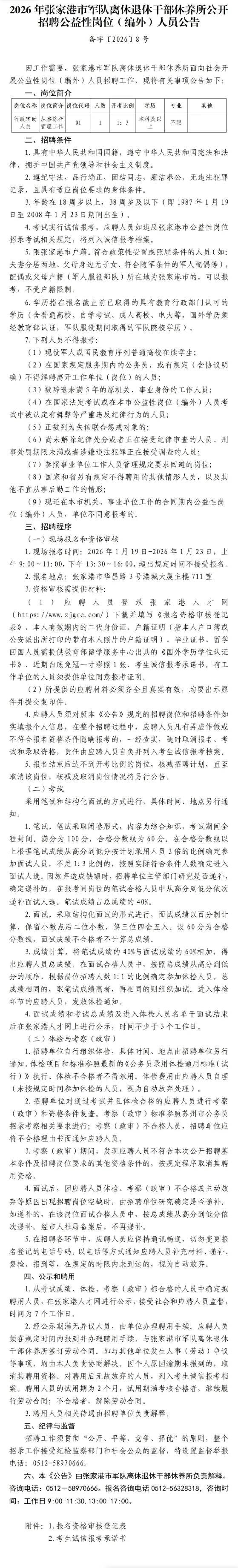
获取公务员考试报名资格审核登记表与考生诚信报考承诺书官方模板下载。包含详细填写指南与注意事项,助您高效完成报考资料准备,确保审核顺利通过。

微信搜索公众号【苏州本地生活】关注后在对话框回复:
【景区预约】:园林、古镇等景区预约入口
【医保】:医保余额查询、家庭共济申请等
【公积金】:公积金贷款、提取、还款申请指南
【赏花】:苏州春季赏花推荐(梅花、樱花、桃花等)
【落户】:目前落户苏州(积分、人才引进、投靠)申请指南
【社区】:苏州各大社区联系方式
【积分】:2023年积分落户、入学、入医申请指南,测一测自己有多少积分
【学区】苏州各区域学区查询
微信扫一扫
支付宝扫一扫